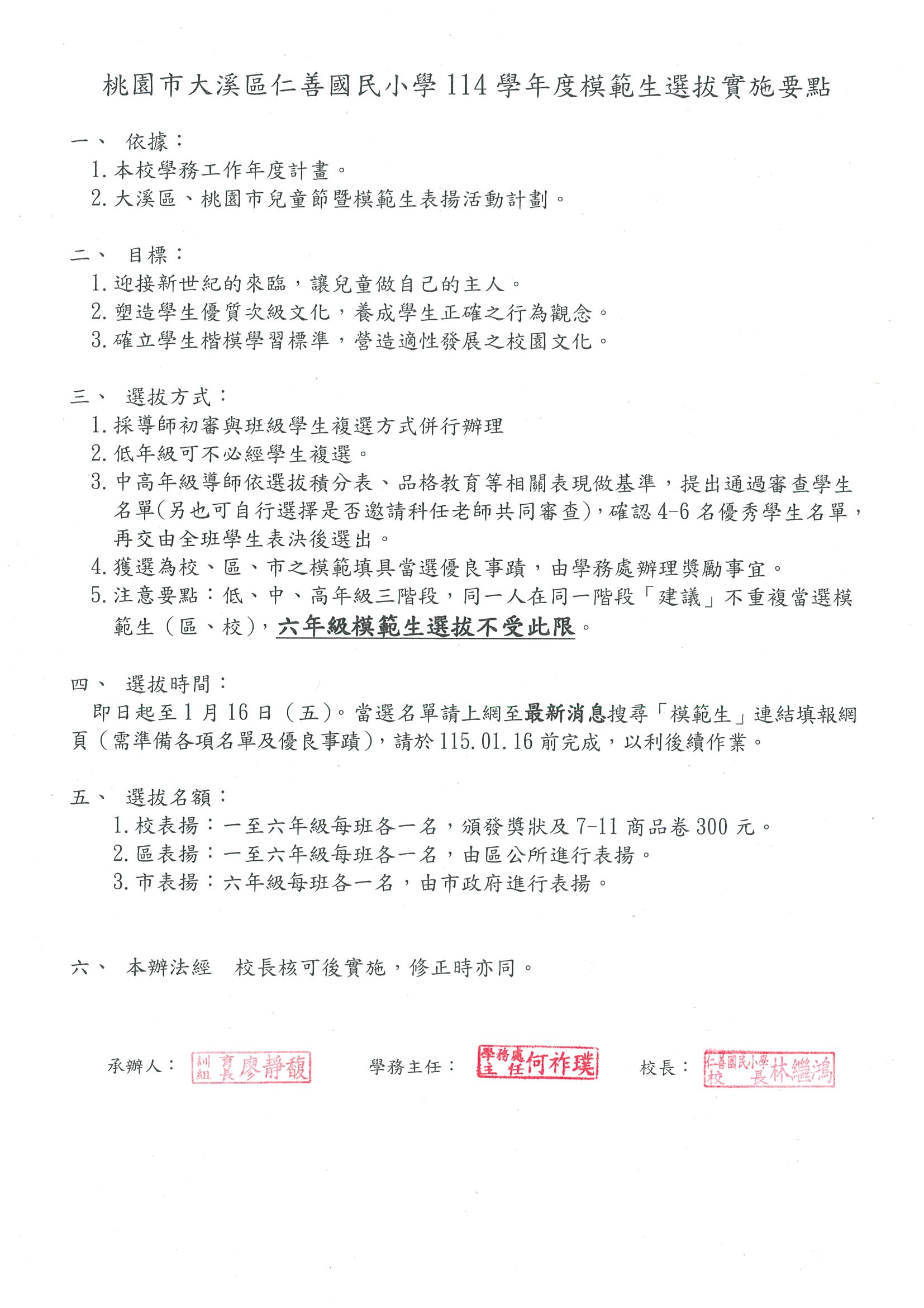
煩一到六年級導師填報校模範生、區模範生各一名;六年級導師則要再多填報市模範生。
另外填報優良事蹟時,請大家前面【編號】請統一使用"半形",後面其餘標點符號則用全形,例如:
1.曾擔任班長、副班長...等班級幹部。
2.平常熱心服務、待人和氣。
3. .....
謝謝大家,麻煩導師們!!
附件有我們的選拔實施要點(將核章後補)、選拔積分表(有兩種,有兩種,含閱讀及不含閱讀),請大家參考。
請準備好名單及優良事蹟,仁善國小模範生填報網址
link to https://roadsafetymonth.yam.com/link to https://www.rses.tyc.edu.tw/uploads/tad_blocks/image/2025%E4%BA%A4%E9%80%9A%E5%AE%89%E5%85%A8%E6%9C%88BNW520H351_0.jpg